Просмотры:0 Автор:WordFik Vacuum Время публикации: 2025-11-11 Происхождение:Wordfik Vacuum
Руководство по антикоррозионным покрытиям для суховинтовых вакуумных насосов
В таких требовательных отраслях, как химическая, фармацевтическая и полупроводниковая промышленность, сухие винтовые вакуумные насосы имеют решающее значение для поддержания чистоты и эффективности процессов. Однако их производительность и долговечность постоянно находятся под угрозой из-за агрессивных газов и агрессивных сред. Самая эффективная стратегия защиты ваших инвестиций? Выбор подходящего антикоррозионного покрытия.
В этом руководстве содержится четкое описание доступных покрытий и практическая основа для выбора оптимального покрытия для вашего применения.
Для борьбы с коррозией в винтовых вакуумных насосах было разработано несколько специализированных покрытий. Каждый из них предлагает уникальный набор свойств.
1. Фторполимерные покрытия (PTFE, PFA).
Антипригарное покрытие: эти покрытия известны своей исключительной химической инертностью и устойчивы к воздействию широкого спектра кислот, оснований и растворителей. Они создают гладкую антипригарную поверхность, которая предотвращает налипание материала.
Лучше всего подходит для: процессов с участием сильных кислот (например, HCl, H₂SO₄) и применений, где чистота продукта имеет первостепенное значение, таких как фармацевтика и пищевая промышленность.
2. Керамические покрытия (например, оксид алюминия - Al₂O₃).
The Hardened Armor: Эти покрытия обеспечивают исключительную твердость поверхности и превосходную стойкость к истиранию и высоким температурам.
Лучше всего подходит для: агрессивных сред с комбинированной коррозией и эрозией, например, содержащих мелкие частицы или абразивную пыль, а также высокотемпературных процессов.
3. Покрытия из сплавов на основе никеля (например, Hastelloy).
The Tough Protector: эти покрытия, нанесенные с помощью передовых методов термического напыления, образуют плотный, толстый слой, сочетающий в себе отличную коррозионную стойкость с высокой прочностью и ударопрочностью.
Подходит для: работы со сложными химическими смесями, галогенами и восстановительными кислотами, где коррозия и механическая долговечность имеют решающее значение.
4. Специализированные покрытия
Нитрид титана (TiN): очень твердое покрытие, которое значительно повышает стойкость к истиранию, идеально подходит для слабокоррозионных, но содержащих частицы потоков.
Алмазоподобный углерод (DLC): Обеспечивает чрезвычайно низкий коэффициент трения, снижая сопротивление вращению и потребление энергии, обеспечивая при этом хорошую химическую стойкость.
В следующей таблице представлена краткая справка для сравнения ключевых характеристик каждого типа покрытия.
| Тип покрытия | Коррозионная стойкость | Устойчивость к истиранию | Макс. темп. Диапазон | Относительная стоимость | Лучшее применение |
| ПТФЭ/ПФА | Отлично (широкий спектр) | Справедливый | Средняя (≤ 260°C) | Низкий | Химическая обработка, фармацевтика, пищевая промышленность |
| Керамика | Хороший (кислотостойкий) | Отличный | Высокая (≥ 800°C) | Середина | Абразивные и высокотемпературные среды (например, переработка полезных ископаемых) |
| Никелевый сплав | Отлично (Сложные смеси) | Хороший | Высокая (≤ 1100°C) | Высокий | Тяжелые химические режимы с механическими нагрузками (например, химические реакторы) |
| Нитрид Титана | Справедливый | Отличный | Высокая (≤ 600°C) | Середина | Слабокоррозийные, но высокоабразивные среды |
| DLC | Хороший | Очень хороший | Средняя (≤ 400°C) | Середина | Высокоскоростные приложения, снижающие трение и потребление энергии. |
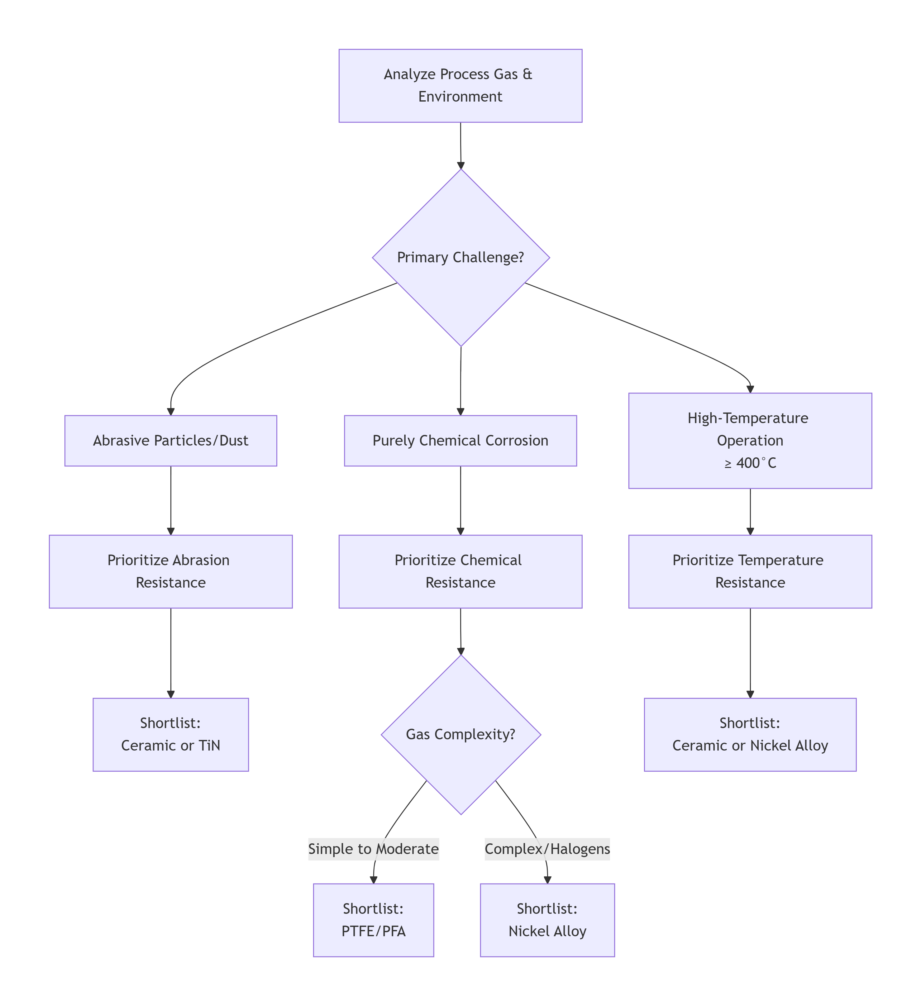
Оптимальный выбор зависит от точного понимания вашего процесса. Следуйте этой логике, чтобы сузить свой выбор.
Шаг 1. Анализ технологического газа и окружающей среды.
Определите точный химический состав, концентрацию, температуру и наличие влаги или твердых частиц.
Шаг 2. Расставьте приоритеты для основной задачи.
Используйте приведенную ниже блок-схему, чтобы определить первоначальный выбор на основе наиболее важного фактора вашего процесса.

Шаг 3. Окончательный выбор на основе второстепенных факторов
Имея на руках короткий список, примите окончательное решение, взвесив второстепенные факторы:
Бюджет: оправдывает ли прирост производительности затраты?
Механическое напряжение: подвержен ли насос вибрации или потенциальному удару?
Чистота процесса: требуется ли абсолютное предотвращение металлических загрязнений?
В Wordfik мы разрабатываем решения для самых сложных условий. Наши сухие винтовые вакуумные насосы серий DVX, DVE, GLG, VLG могут быть оснащены полным спектром современных покрытий, включая ПТФЭ, ПФА, керамику и никелевые сплавы.
Наша техническая группа будет работать с вами, чтобы проанализировать параметры вашего конкретного процесса и порекомендовать оптимальную стратегию нанесения покрытия, чтобы максимально продлить срок службы вашего насоса, обеспечить надежность и защитить вашу прибыль.
| Wordfik Винтовые вакуумные насосы | |||||
![]() | ![]() | ![]() | ![]() | ![]() | |
| Серия №. | Серия DVX | Серия ДВЭ | Серия ДВС | Серия ГЛГ | Серия ВЛГ |
| Скорость перекачки | 18-220 м⊃3;/ч | 100-1800 м⊃3;/ч | 8-250 м⊃3;/ч | 350-23000 м⊃3;/ч | 380-5100 м⊃3;/ч |
| Окончательное давление | 0,1 Па | 5 Па | 0,05 Па | 200 мбар | 0,6 мбар |
| Метод охлаждения | с воздушным охлаждением | с водяным охлаждением | С воздушным охлаждением / с водяным охлаждением | С воздушным охлаждением / с водяным охлаждением | С воздушным охлаждением / с водяным охлаждением |
| Сухой/Масло | Сухой | Сухой | Сухой | Сухой | Низкое содержание масла |
| Нажмите на серийный номер, чтобы просмотреть подробную информацию. | |||||